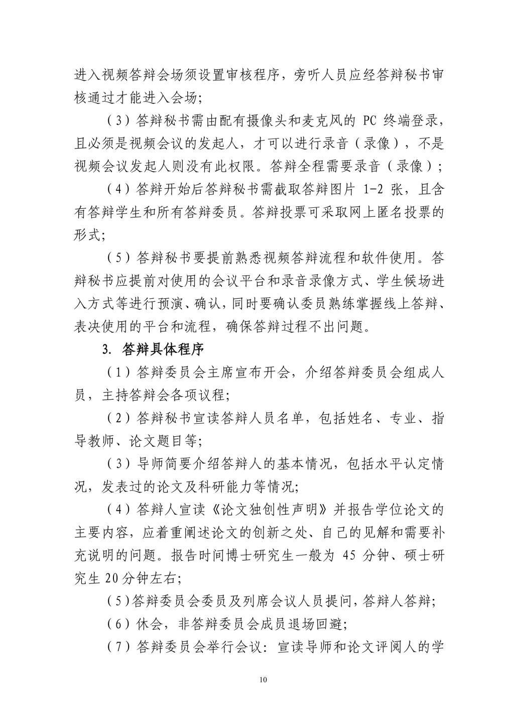
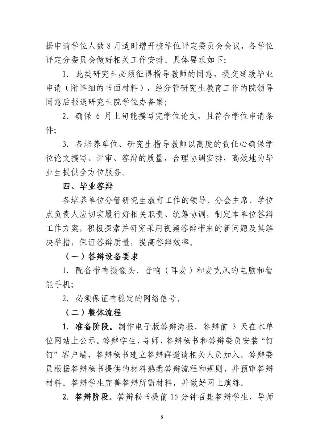
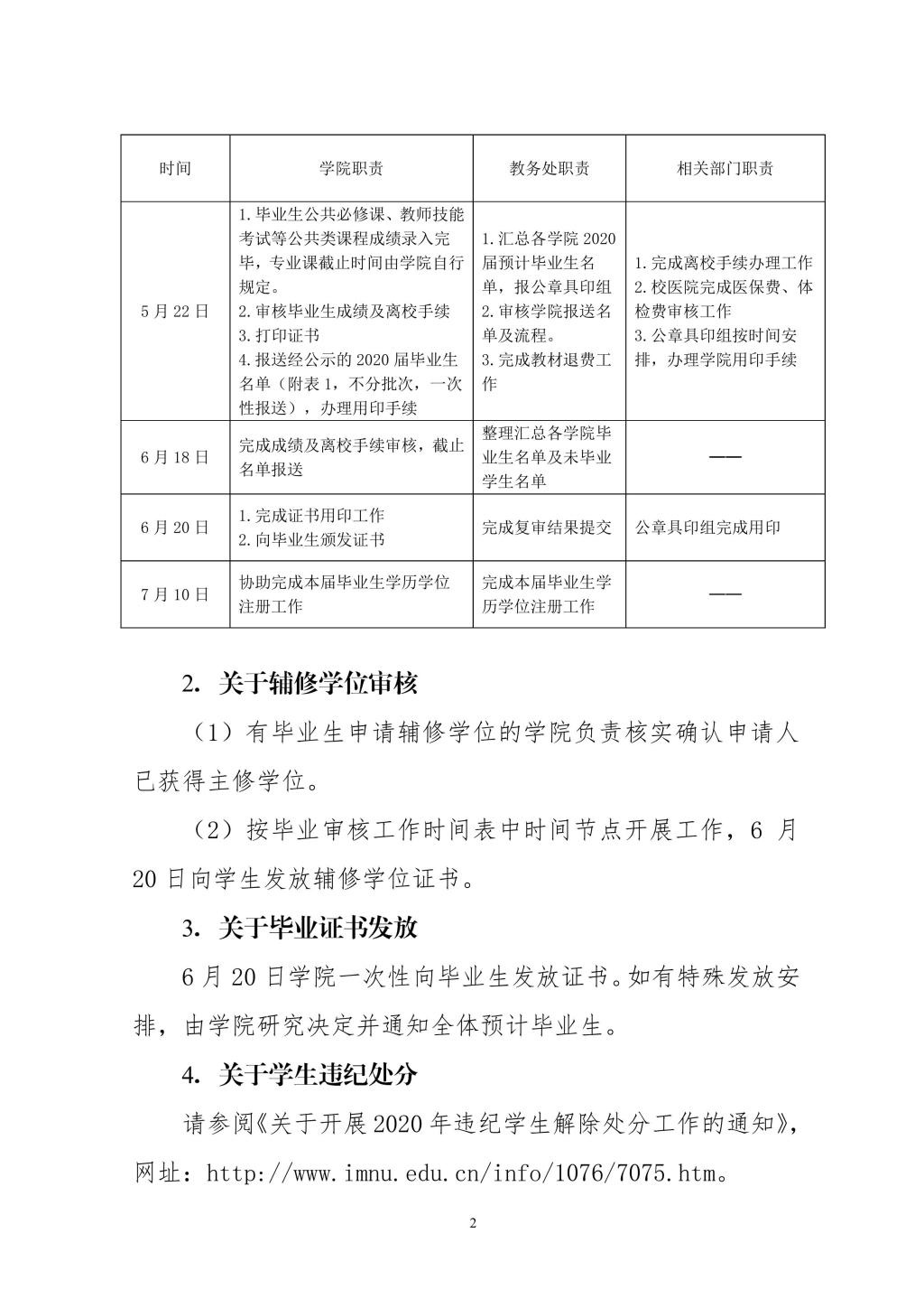
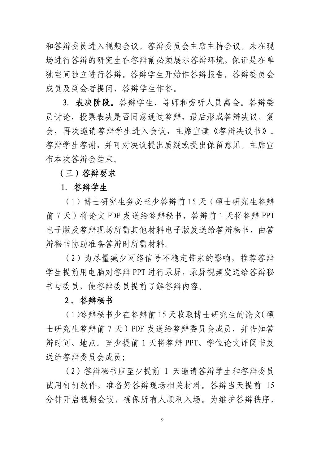
申请入读
丨
访客
丨
校友
丨
在校生
丨
教职工
English
丨
蒙文版
丨
旧版主站
丨
盛乐校区
丨
首页
betwayapp官方下载
师大简介
betway.cn
历任领导
betwayapp
betway88必威登录入口
管理机构
betway app
附属合办
科研院所
人才培养
必威app-必威手机app下载-必威伙伴
合作交流
公共服务
公告新闻
专题聚焦
biwei必威必威手机官网
院部动态
通知公告
校园通知
媒体内师
盛乐大讲堂
校园通知
当前位置:
首页
>
公告新闻
>
校园通知
> 正文
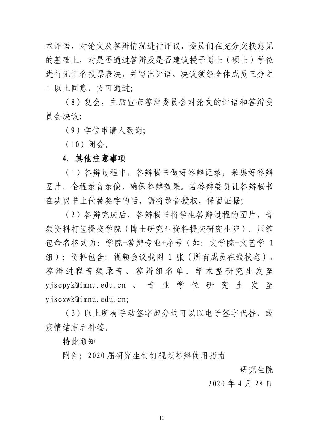
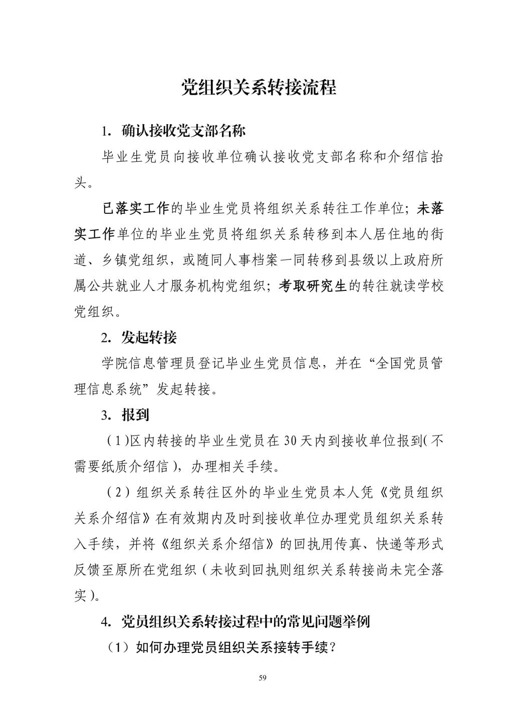
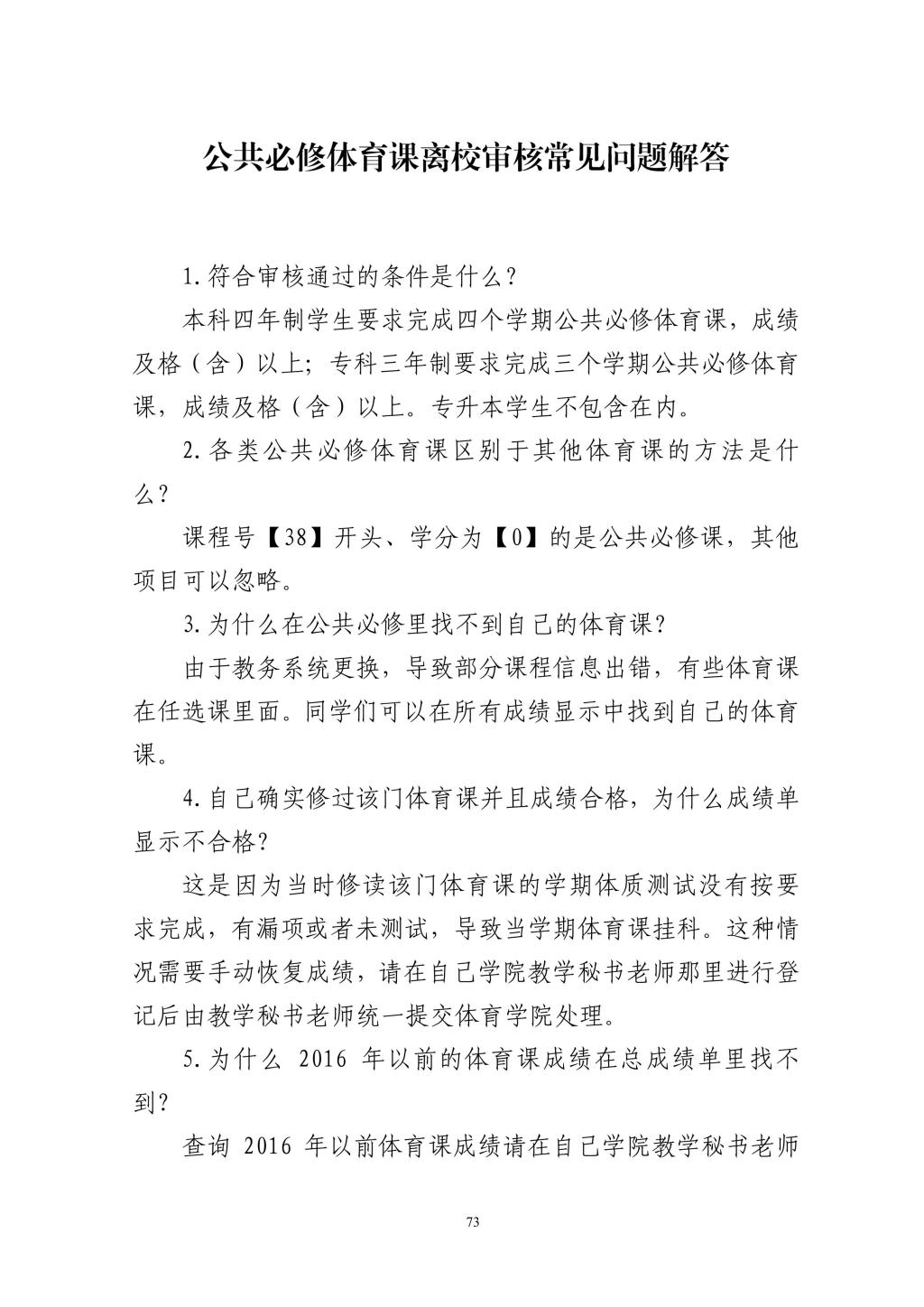
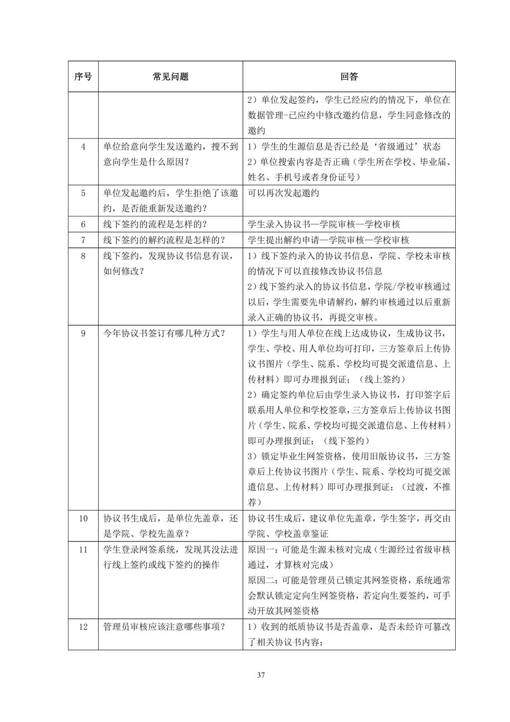
betway精英版 2020届学生毕业工作线上办理指南
发布时间 : 2020-04-30 点击量:
区内兄弟院校
内蒙古大学
内蒙古工业大学
内蒙古农业大学
内蒙古民族大学
内蒙古医科大学
内蒙古科技大学
内蒙古财经大学
内蒙古工业大学
国内名校
北京大学
厦门大学
复旦大学
清华大学
南开大学
中国人民大学
武汉大学
山东大学
中山大学
浙江大学
教育部直属师范大学
北京师范大学
华东师范大学
东北师范大学
华中师范大学
西南大学
陕西师范大学
版权所有 © 2014-2015 betway精英版 .第七版 蒙ICP备05006581号-1
地址:内蒙古呼和浩特市赛罕区昭乌达路81号
书记信箱:sjxx@imnu.edu.cn
校长信箱:xzxx@imnu.edu.cn
map